- 索 引 號:QZ06917-1230-2025-00014
- 備注/文號:晉龍政規〔2025〕1號
- 發布機構:晉江市龍湖鎮人民政府
- 公文生成日期:2025-11-28
各工作點、各村、機關各部門:
《龍湖鎮建設工程招投標管理辦法(試行)》已經鎮黨委(擴大)會研究通過,現印發給你們,請認真抓好落實。
晉江市龍湖鎮人民政府
2025年11月28日
(此件主動公開)
龍湖鎮建設工程招投標管理辦法 (試行)
一、總 則
(一)為推進政府招投標統一平臺建設向基層延伸,規范我鎮工程建設項目招標投標活動,營造公平、公正、公開競爭的市場交易環境,根據《中華人民共和國招標投標法》《福建省招標投標條例》《福建省村集體財務管理條例》《福建省村鎮建設管理條例》等有關規定及《晉江市發展和改革局轉發省發改委關于福建省工程建設項目招標事項核準實施辦法的函》等文件規定精神,結合我鎮實際,制定本辦法。
(二)本鎮范圍內鎮村兩級集體工程建設項目,除按規定應進入市級以上招投標平臺進行招標的建設項目或可自行招標的小額工程項目外,適用本辦法。
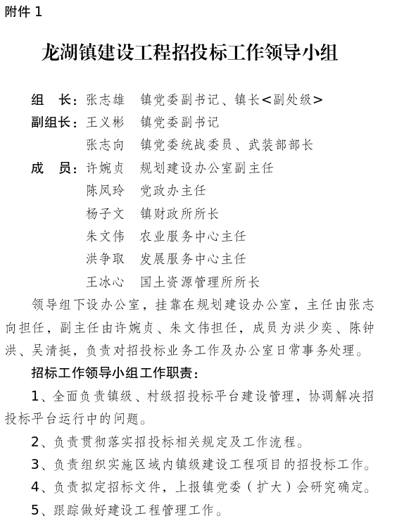
(三)成立鎮建設工程招投標工作領導小組(詳見附件1),下設辦公室,掛靠在規劃建設辦公室,具體負責招投標工作。
(四)成立鎮建設工程招投標工作督查組(詳見附件2),負責對整個招投標過程進行監督。
二、招標范圍
(一)本辦法所稱工程建設項目是指鎮、村投資建設的房屋建設工程、市政工程、水利工程、土石方工程等建設工程,以及勘查、設計、預算、監督、方案設計、規劃策劃等服務項目。符合下列標準的工程建設項目,必須進入招投標中心統一招投標。
1.采用村財政資金公開招標的條件:
(1)由村集體主導投資并負責實施投資,單項工程造價預算50萬元及以上的各項建筑工程、基礎設施配套工程、道路、農田水利設施、教育科技、文化、衛生、社會福利的公用事業項目設施、電力管溝管道等新建、改建、擴建和技術改造建設工程等;
(2)造價估算300萬元以上的建設項目監理;
(3)其他有必要進行公開交易的項目;
(4)單項工程造價預算審核在3萬元以下的村級零星工程項目,由村“兩委”集體研究后,填報《晉江市村級應急、零星工程項目申請表》(附件6),報鎮駐村干部、包村領導同意簽字后實施(3日內完成),并及時將《晉江市村級應急、零星工程項目申請表》(附件6)在福建省基層小微權力監督平臺、村務公開欄公示。單項工程造價預算審核在3-30萬元(含3萬元、不含30萬元),由村“兩委”集體研究,通過詢價、邀標、競爭性談判、競爭性磋商、簡易招投標、公開招投標等任意一種方式確定有資質施工方。單項工程造價預算審核在30-50萬元(含30萬元、不含50萬元)工程建設項目,由村“兩委”集體研究,決議以簡易招投標或公開招投標等任意一種方式確定有資質施工方。
(5)對工程項目初步預算在10萬元(含)以上的,需由鎮駐村干部、包村領導簽批審核,并由村級招投標中心或委托有資質的造價咨詢單位(不得與預算編制單位為同一單位)進行預算審核(費用由鎮級支付),把控項目預算合理性,并簽署意見;對工程預算50萬元及以上實行第三方監理。
2.采用鎮財政資金公開招標的條件:
(1)由鎮主導投資并負責實施投資,單項工程造價預算50-400萬元(含50萬元、不含400萬元)的各項建筑工程、基礎設施配套工程,道路、農田水利設施、教育科技、文化、衛生、社會福利的公用事業項目、電力管溝管道等新建、改建、擴建和技術改造建設工程等。
(2)合同金額在50-100萬元(含50萬、不含100萬)的項目建設前期的工程咨詢費、測量、勘察、設計、造價咨詢、招標代理、監理、項目代建費等服務費用。
(3)對工程預算50萬元及以上實行第三方監理。
(4)法律法規規定的有必要進行公開交易的項目。
3.采用村財政資金的項目且達到上述村公開招標標準的、存在復雜技術難度或特殊要求的項目或同一工程項目招標連續流標2次以上的,經村民代表會議研究決定,可采取邀請招標方式。由招標單位向有承擔該項工程能力的三個以上企業發出招標邀請書,至少要有三個企業參加投標,相關招投標材料報送鎮招投標中心存檔。
4.采用鎮財政資金的項目且達到上述鎮公開招標標準的、存在復雜技術難度或特殊要求的項目或同一工程項目招標連續流標2次以上的,經鎮招投標中心審查提交鎮黨委(擴大)會研究通過,可由項目分管部門向有承擔該項工程能力的三個以
上企業發出招標邀請書,至少要有三個企業參加投標,相關招投標材料報送鎮招投標中心存檔。
(二)鎮級應急救災項目,存在復雜技術難度或特殊要求、不適宜進行公開招標的項目,經鎮招投標中心審查提交鎮黨委(擴大)會研究同意后,可采取邀請招標或直接指定等方式確定施工方(供貨方);村級應急救災項目,存在復雜技術難度或特殊要求、不適宜進行公開招標的項目,由村“兩委”集體研究后,填報《晉江市村級應急、零星工程項目申請表》(附件6),報鎮駐村干部、包村領導同意簽字后實施(3日內完成),并及時將《晉江市村級應急、零星工程項目申請表》(附件6)在福建省基層小微權力監督平臺、村務公開欄公示。
(三)按照本辦法規定進入招投標中心招標的工程建設項目應委托具有相應資質的中介機構進行勘察、施工圖設計、編制概算書,設計單位應確保項目建設不違反總體規劃、道路規劃、土地利用規劃及村莊規劃等規劃要求。
三、職責分工
(一)招投標管理辦公室職責:招投標管理辦公室負責組織建設工程招投標活動,主要職責包括:
1.統一受理鎮、村建設項目招投標的申請,協助指導項目業主制定招標文書;
2.借助各種媒介統一受理和發布各類招投標交易信息;
3.為招投標交易活動提供交易場所;
4.負責招標投標資料的審查;
5.指導、監督投標保證金的收取及退還;
6.協助項目業主公布中標候選人,發放中標通知書;
7.指導、監督招標人和中標人簽訂、履行合同,調解招投標活動中的交易糾紛;
8.對相關資料實行備案管理;
9.協助有關部門開展對招投標活動中違法違規違紀行為的調查處理。
10.完成領導交辦的其他任務。
(二)業主單位職責:
1.業主單位負責項目建設各項前期準備和具體實施工作。招投標前,業主應做好項目立項等前期準備工作,委托有相應資質的中介機構進行施工設計、編制預算,必須進行項目評審的項目應按規定提交評審。
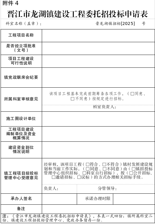
2.在各項手續完整后,填報《晉江市龍湖鎮建設工程委托招投標申請表》,向招投標中心提出委托招投標申請。
3.在招投標申請經招投標管理辦公室審核同意后,委托招標代理機構編制招標文書,確定招標方式、工程工期、工程金額、K值區間等內容。
(三)規劃建設辦公室職責:規劃建設辦公室負責提供工程建設有關業務咨詢和指導服務,可根據業主單位委托,提供測量單位、設計單位、預算單位、招標代理單位等備選機構,由業主單位通過隨機搖號方式確定中介機構。
(四)招標代理機構職責:招標代理機構在招投標中心的指導監督下,辦理項目招投標具體事宜,協助準備招標資料、發布招標公告、編制招標文件、組織招標會、確定中標單位、進行中標公示等,整理全部招標資料提交招投標中心建立招投標檔案。
四、工作規程
(一)工程建設項目招標由招標人(業主單位)向招投標中心提出委托招投標申請,填寫《晉江市龍湖鎮建設工程委托招投標申請表》,招投標中心要組織對相關內容和資料進行審核,經審核同意后,組織開展招投標工作。
(二)工程建設項目招標可采用下列方式:
1.公開招標。由招投標中心通過鎮、村公告欄、晉江政務網等媒介發布招標公告,公開進行招投標。
2.邀請招標。存在復雜技術難度或特殊要求的項目,按相關規定審核同意后,由招標單位向有資質承擔該項目的三個以上企業發出招標邀請書,并確保至少三個企業參加投標。
3.其它方式。工程勘察、設計、施工需采用特殊專利或專用技術的,在建工程追加的附屬小型工程、原中標人仍具備承包能力的,涉及搶險救災的,按相關規定審核同意后,可采取競爭性談判、單一來源、詢價等方式,進行采購。
(三)項目招標原則上采用隨機搖取中標候選人確定中標單位方式進行。特殊項目需采取綜合評分、最低價中標等辦法的,需鎮招投標管理中心報鎮黨委(擴大)會研究通過。
具體招標流程如下:
1.發布公告。通過公告欄、網絡等方式發布招標公告,公告時間原則不得少于5個工作日。
2.報名。符合要求的潛在投標人可按規定到招標代理機構或網站報名并獲取招標文件。
3.投標。投標人編制投標文件,按招標文件規定的截標時間和地點遞交資格文件和投標承諾文件,繳納投標保證金,并在招標文件規定的截止時間之前將投標文件送達指定地點。
4.開標。招標代理機構主持召開開標會議。招投標中心、人大等相關部門進行現場監督。開標全過程應當記錄,并存檔備查。
開標須現場核驗投標人身份,未按規定時間和地點參加開標的,視為自行放棄投標。
5.評標。招投標管理中心對投標人的投標資格、承諾文件和投標文件的有效性進行評審,評審合格的進入公開隨機搖取中標候選人的投標人名單。
6.確定中標價。
中標價按招標工程預算造價下降一定幅度確定,即中標總價=工程預算造價*(1—下浮系數K值)。K值由領導組成員在開標會議現場隨機抽取產生。
一般情況下,K值的取值區間按下列規定執行:
(1)主體工程(含隨主體發包的裝飾裝修、安裝、室外主體等工程)8-12%;
(2)基礎設施工程8-12% ;
(3)其他工程6-10% 。
7.搖取中標人。按提交投標文件的順序,由投標人公開抽取、登記代表該投標人號碼。招標人公開隨機抽取其中三個號碼。第一個號碼對應的投標人為第三中標候選人,第二個號碼對應的投標人為第二中標候選人,第三個號碼對應的投標人為第一中標候選人,即中標人。
8.公示。招標人應在中標候選人確定后,將中標結果在發布招標公告的同一媒介上進行公示(不少于5個工作日)。公示期滿無異議的,招標代理機構應在3日內向中標人發出中標通知書,同時報鎮招投標中心備案。
9.簽訂合同。中標人應當在中標通知書發出5個工作日內,與招標人簽訂合同。
中標人無正當理由不與招標人訂立合同,或者在簽訂合同時向招標人提出附加條件,或者不按照招標文件要求履行提交履約保證金等約定條款的,取消其中標資格,投標保證金不予退還,并按照中標順序另行確定中標人。所有投標人均放棄中標的,應重新組織招標。
五、工作要求
(一)任何單位和個人不得以任何方式非法干涉招標投標活動,不得將依法必須進行招標的項目化整為零或者以其他任何方式規避招標。
(二)限額以下公開招標項目,采用簡易評標法的,招標文件發出之日起至投標截止時間不少于10天。招標人對已發出的招標文件進行必要的澄清、修改的,應當在招標文件要求提交投標文件截止時間至少5天前發布。如果澄清、修改發布的時間距投標截止時間不足5天,應相應延長投標截止時間。
符合資格條件的投標人,均可按照招標公告要求向招投標中心確定的招標代理機構提出投標申請,任何單位和個人不得再設置條件限制潛在投標人。招標代理機構不得向任何單位或個人泄露任何投標人信息。
(三)投標人送達投標文件時,應同時向招標單位交納投標保證金。投標保證金按不高于預算審核價的2%取整收取,最低不少于10000元,最高不超過150000元。
投標保證金由招標單位收取,原則上需采用現金或轉賬等方式將款項繳存招標單位銀行賬戶。招投標中心根據投標保證金到賬情況確認投標人資格。投標人不按招標文件要求提交投標保證金的,投標文件作廢標處理。
未中標單位的投標保證金,由招標單位在5個工作日退還。中標單位的履約保證金應在收到中標通知書后5個工作日內繳納到業主單位,履約保證金按合同金額的5%-10%收取。
(四)提交投標文件的投標人少于3個的,招標代理機構應依法重新組織招標。
(五)投標人在提交投標文件截止時間后,不得補充、修改、替代或者撤回其投標文件。投標人補充、修改、替代投標文件的,招標人不予接受;投標人撤回投標文件的,不予退還投標保證金。
(六)招標人不得從事下列行為:
1.以制定不合理的工期、質量目標等條件限制、排斥潛在投標人投標;
2.對潛在投標人提出與招標工程項目實際要求不符的過高資質等級和其他要求;
3.強制投標人組成聯合體或者總分包關系共同投標;
4.以明示或者暗示的方式推薦意向中標人;
5.向他人透露已獲得招標文件的潛在投標人的名稱、數量,以及其他影響招標投標公平競爭的行為。
(七)投標人有以下行為之一的,不予退還投標保證金,撤銷中標資格,情節嚴重的移送有權機關從嚴查處。
1.投標人之間相互約定抬高或壓低投標報價;
2.投標人之間相互約定,在招標項目中分別以高、中、低價位報價;
3.投標人之間進行內部競價,內定中標人,然后再參加投標;
4.兩個或多個投標人的投標文件由同一人或同一單位人員編制;
5.投標人之間其他串通投標報價的行為。
(八)項目工程招標工作中,招投標雙方存在串通投標等違規行為的,不予退還投標保證金,撤銷其中標資格,并報有權機關對招投標雙方相關人員作出相應處理。
(九)中標人無正當理由不能履行合同,或未按招標文件規定提交履約保證金的,投標保證金不予退還,招標人應按招標文件規定重新確定中標人。中標人放棄中標的,投標保證金不予退還;所有中標候選人均放棄中標的,應重新組織招標。
(十)涉及鎮級項目工程增補的,業主單位要預先提出該項目工程增補計劃,并預算工程量,經鎮黨委(擴大)會研究同意,送招投標中心審核備案;鎮財政資金建設項目增補的還應符合相關部門的有關規定。
鎮建設項目增補金額不超過原工程建設總承包款20%的,或該增補工程屬不可分割的,經該項目工程建設領導組集體研究后,按原工程中標單價×增補工程量,或增補工程預算造價×(1-原工程下浮系數)確定增補工程金額,由原工程建設單位負責承包建設;增補工程金額超過原工程建設總承包款20%的,且可分割另行招投標的,要另行組織招投標。
(十一)涉及村級項目工程增補的,因政策調整、不可抗力、不可預見等因素,導致村級建設工程項目增補金額超過原建設工程總承包款20%或者3萬元以上的,由村提出項目工程增補計劃,并預算工程量,經“四議兩公開”民主決策后實施。若增補工程屬可分割的,要按本款規定另行組織招投標。屬不可分割的,填報《晉江市村級建設工程項目增補申請表》(附件7),經鎮駐村干部、包村領導同意簽字后,報招投標中心審核同意后方可實施。
(十二)招投標中心應對招標項目建立完整招投標檔案,招標項目招投標全過程的書面材料、記錄應整理歸檔。檔案內容一般應包括:招投標申請表、項目批準文件或證明、施工圖紙及預算審核書、招標公告、招標文件、投標報名資料、資格審查記錄、開標現場記錄表、中標結果公示、中標通知書等。
六、法律責任
(一)違反本辦法規定的行為,或者違反《中華人民共和國招標投標法》、《福建省招標投標條例》等法律、法規、規章有處罰規定的,按照其規定予以處罰。
(二)招標人、監理人員對中標人存在轉包、違法分包、掛靠或項目經理等管理人員長期掛名、不到崗到位、任意更換等行為隱瞞不報的,由有權機關作出查處。構成犯罪的,依法移送司法機關追究法律責任。
(三)招投標中心和其他有關部門、單位工作人員,應做到客觀公正、嚴守紀律、自覺抵制不正之風,做好保密工作。對在招標投標工作中存在玩忽職守、濫用職權、泄露秘密、徇私舞弊、索賄受賄等行為的,將依據黨風廉政建設責任制和相關法律法規給予黨紀政紀處分,并追究相關人員責任,情節嚴重構成犯罪的,移交司法機關追究法律責任。
(四)投標人和其他利害關系人認為招標投標活動不符合本辦法規定的,有權向招標人提出異議或依法向市有權部門投訴。
七、附則
(一)本辦法執行期間,如上級有關部門對鎮村項目招投標方式或相關規定作出調整,依照上級相關文件規定執行。
(二)本辦法由龍湖鎮建設工程招投標管理辦公室負責解釋。
(三)本辦法自2025年11月28日起試行,試行期暫定二年。
附件:1.龍湖鎮建設工程招投標工作領導小組
2.龍湖鎮建設工程招投標工作監督組
3.龍湖鎮村級集體工程項目招投標管理中心入場
1.招投標須知
4.晉江市龍湖鎮建設工程委托招標申請表
5.晉江市村級建設工程項目申請(備案)表







掃一掃在手機上查看當前頁面


閩公網安備:35058202000114號
晉江政務
閩政通APP
